项目概况
福建省厦门监狱2025年度工会节日慰问品劵采购项目 采购项目的潜在供应商应在福州市鼓楼区五四路158号环球广场A区37楼福建省健坤招标有限公司获取采购文件,并于2024年11月29日 09点30分(北京时间)前提交响应文件。
一、项目基本情况
项目编号:FJKZB-6132082024-1
项目名称:福建省厦门监狱2025年度工会节日慰问品劵采购项目
采购方式:竞争性磋商
预算金额:186.000000 万元(人民币)
最高限价(如有):186.000000 万元(人民币)
采购需求:

合同履行期限:一年,自2025年1月1日起算。
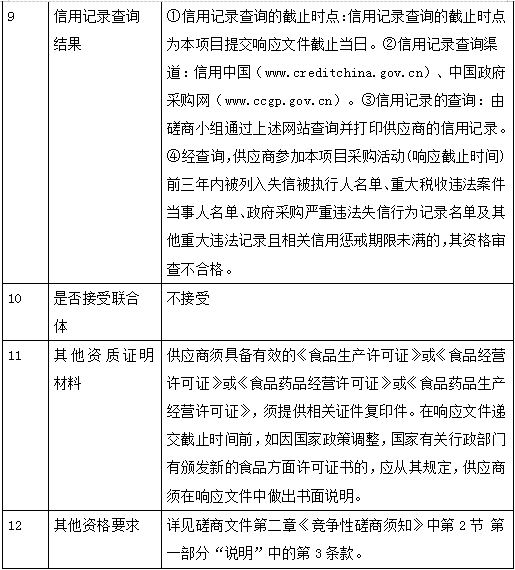
本项目( 不接受 )联合体投标。
二、申请人的资格要求:
1.满足《中华人民共和国政府采购法》第二十二条规定;
2.落实政府采购政策需满足的资格要求:
/
3.本项目的特定资格要求:因字数限制,本项目招标资格详见“其他补充事项”。
三、获取采购文件
时间:2024年11月13日 至 2024年11月20日,每天上午8:30至12:00,下午14:30至17:30。(北京时间,法定节假日除外)
地点:福州市鼓楼区五四路158号环球广场A区37楼福建省健坤招标有限公司
方式:(1)携带公司营业执照复印件并加盖单位公章,直接至代理公司办理; (2)通过传真/电子邮件办理:将项目名称及项目编号、营业执照复印件、获取采购文件转账回单(若有)、联系人、联系电话、电子邮箱等信息于获取采购文件截止时间前传真/电子邮件至代理公司,传真/电子邮件后致电代理公司前台办理相关获取采购文件登记手续。未办理获取采购文件手续的不予以书面变更通知及不受理响应文件。(3)纸质磋商文件或电子版磋商文件售价0元人民币,如需邮寄,另加50元人民币特快专递费,售后不退;代理公司不对邮寄过程中的遗失负责。
售价:¥0.0 元(人民币)
四、响应文件提交
截止时间:2024年11月29日 09点30分(北京时间)
地点:厦门市思明区湖滨南路81号光大银行大厦18楼开标室
五、开启
时间:2024年11月29日 09点30分(北京时间)
地点:厦门市思明区湖滨南路81号光大银行大厦18楼开标室
六、公告期限
自本公告发布之日起3个工作日。
七、其他补充事宜
1、获取招标文件联系方式:
前台:0591-87318812
传真:0591-87316927
电子邮箱:jkzb@jiankunzx.com

2、本项目资格标准:



注:供应商应提供完整的、合格有效的相关资质证明文件。相关资质证明文件应属法定有效期内的,若发生变更的,应按有关规定办理完变更手续后方可参加响应,并以发证机关核准的变更为准,否则按无效响应处理。
八、凡对本次采购提出询问,请按以下方式联系。
1.采购人信息
名 称:福建省厦门监狱工会委员会
地址:厦门市同安区朝洋路 815 号
联系方式:陈警官、15980786657
2.采购代理机构信息
名 称:福建省健坤招标有限公司
地 址:福州市鼓楼区五四路158号环球广场A区37层
联系方式:郑旭菁、田雪丽、尤曾泷 0591-87318812
3.项目联系方式
项目联系人:郑旭菁、田雪丽、尤曾泷
电 话: 0591-87318812